首页
关于我们
外泌体组学
外泌体产品试剂
GMP外泌体原料
技术平台
资讯中心
加入我们
搜索
首页 > 资讯中心

JEV重磅发表:恩泽康泰取得工程化外泌体底层技术重大突破

作者:恩泽康泰 发布时间:2024-12-11

外泌体是细胞分泌的纳米级囊泡,它们在细胞间通讯中扮演着关键角色,并参与多种生理和病理过程。这些纳米级别的结构不仅能够携带蛋白质、脂质、以及核酸等生物分子,还能穿越生物屏障,如血脑屏障,为靶向药物递送和基因治疗提供了一个全新的平台。而工程化外泌体技术因能够通过基因或化学手段改善外泌体生物活性、稳定性以及靶向性,在外泌体药物递送及治疗应用中至关重要。其中通过基因工程方式进行内源性工程化外泌体改造是工程化外泌体应用的基石。近日恩泽康泰工程化外泌体底层技术平台取得重大突破,其研究成果登陆外泌体学术顶刊《Journal of Extracellular Vesicles》,代表着恩泽康泰成为全球少有的具有自己工程化外泌体操作系统的企业。下面请跟恩博一起来了解一下这项研究内容:


研究背景


在过去的十年间,基于外泌体的创新疗法因为独有的优势而备受关注。这些优势包括有较低的免疫源性和良好的安全性(Gehrmann et al., 2014; Zhu et al., 2017) 、一定程度的组织选择性(Hoshino et al., 2015),以及能够实现跨血脑屏障的药物递送等(Chen et al., 2016; Yang et al., 2015)。然而随着研究的不断深入,研究人员逐渐认识到外泌体的成药之路并非一片坦途。

首先,外泌体虽然携带有大量来自母细胞的生物分子,但是当我们聚焦到某个特定生物分子的含量时,就会发现其平均拷贝数之低,到了令人发指的程度。例如,看家基因的mRNA在天然外泌体中,大约每10000个外泌体中才有1个拷贝。而我们所熟知的在外泌体中富集的四跨膜蛋白,在每一个外泌体中也不过4到5个的水平(见表1)。

表1、天然外泌体内含物的平均拷贝数

不仅如此,经静脉注射的外泌体在外周血中的循环时间太短,半衰期通常在30分钟左右(Imai et al., 2015; Parada et al., 2021)。而且生物学分布受限,无论是什么细胞来源的外泌体都显示出以肝脏为主的被动靶向(Morishita et al., 2015; Wiklander et al., 2015)。除此之外,量产工艺不成熟缺乏有效的表征手段和质量标准都限制了外泌体疗法的发展速度。面对这样棘手的问题,大家是不是也想长叹一声“难办”。

为了克服上述的问题,科研人员进行了一系列的尝试。说到这里就不得不提到一个被寄予厚望技术路径——外泌体的工程化改造。工程化改造是指通过基因或者化学手段,改变外泌体原有的组成,从而使其特定的属性,如生物活性、稳定性以及靶向性等,向有利于应用的方向改善。

工程化改造外泌体

(图片来源:Front Bioeng Biotechnol. 2023 Jan 24;11:1100310.)



科学问题

外泌体的工程化改造可以通过不同的方式来实现。这其中通过与支架蛋白(内源蛋白元件)融合表达的方式,将目的蛋白(protein of interest,POI)定向导入工具细胞所分泌的外泌体中的方法被称为生成前的蛋白质改造(pre-mature protein modification)或内源蛋白质改造(Endogenous protein modification)。因为这种改造是对细胞而非外泌体进行的,因此可以通过构建单克隆细胞株的方式实现稳定大批量的重复制备。此外,根据需要还可以将POI展示在外泌体的胞外或者包裹在囊泡内部。因此这种改造方式是目前使用最为广泛,而且可实现的功能也最为丰富的一类。

目前,常见的外泌体支架蛋白分为三类,分别是四跨膜蛋白(CD63,CD9,CD81)、膜周蛋白(MFGE8),以及I型跨膜蛋白(Lamp2b,PTGFRN)三类(Choi et al., 2022)。然而,现有的这些支架蛋白或多或少都存在着一些不足之处,并不能彻底满足外泌体工程化改造的诸多需求。例如,四跨膜蛋白的N端和C端均位于胞内,当需要在外泌体的胞外展示POI的时候只能从胞外的loop结构进行融合改造,加大了分子设计和验证的难度;膜周蛋白MFGE8虽然在外泌体上表达量很高,但是它和膜之间的作用力并不强,一旦融合分子量较大的POI后,在外泌体上的含量水平就会迅速降低;Lamp2b作为I型跨膜支架蛋白的主要代表,只适合在N端(即胞外段)融合POI,如果在C端进行融合就会破坏其YXXΦ信号的功能,从而影响融合蛋白向外泌体中分拣的能力。

外泌体工程化改造的实现方式,

图片来源(Choi et al., 2022)


为了让外泌体工程化改造技术能够更好得服务于外泌体创新疗法的开发,筛选新型支架蛋白的努力从未停止。而此前筛选外泌体支架蛋白的标准基本包括以下四个:

1.支架蛋白本身在外泌体上的表达水平越高越好;

2.支架蛋白本身的分子量不能够太大;

3.支架蛋白上需要有适合进行改造的位点;

4.支架蛋白本身不应该具有明显的生物学活性。


然而,能够同时满足上述四个条件的候选分子数极其有限。Zheng及其团队在2023年发表的研究中,将支架蛋白的分子量上限设为130kDa,最终找到的新支架蛋白仍然以四跨膜蛋白超家族为主(Zheng et al., 2023)。因此,在如此苛刻的筛选标准下,想要找到性能更好的支架蛋白,可能性十分渺茫。那么有没有可能通过放宽筛选标准的方法,找到更多更适合用于外泌体工程化改造的支架蛋白呢?为了回答这个问题,我们开展了本项研究。



研究内容

在开展研究前,我们改变了此前的研究策略,将支架蛋白的筛选标准进行了大幅度的精简,从之前的四个减少到以下两个:

1.必须是具有外泌体主动分拣能力的I型跨膜蛋白;

2.在该蛋白的N端以及C端进行截短或融合等改造不会显著影响该蛋白向外泌体主动分拣的能力。

这一标准对于支架蛋白的分子量、在外泌体中的表达水平,以及是否具有生物学活性等不作要求。我们预计基于这两条标准,能够将大量原本不被考虑的蛋白纳入到候选分子列表中。我们之所以在第一个条件中,排除了I型跨膜蛋白之外的其他候选分子,一方面是为了避免候选分子列表过于庞大,另一方面是希望能够找到既能够用于胞外展示也能够用于胞内装载的理想的支架蛋白。



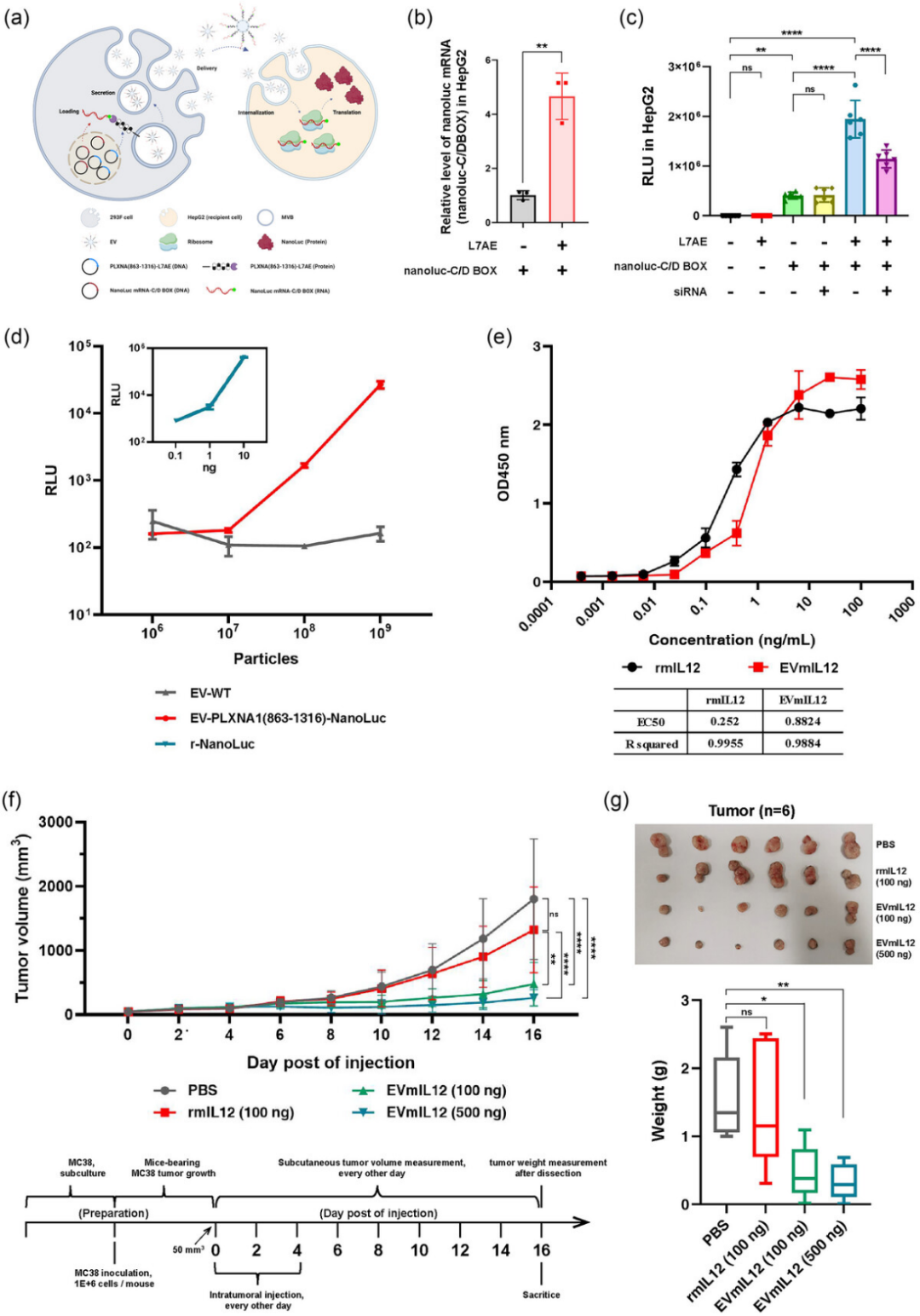
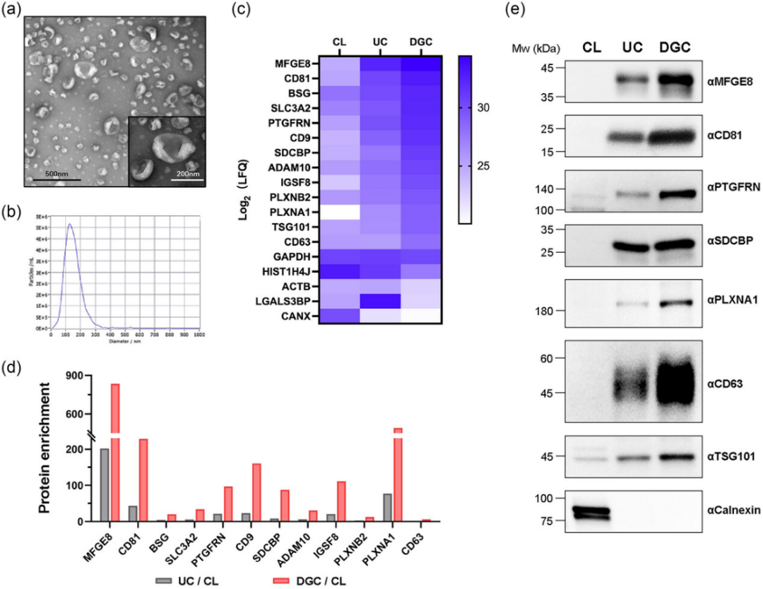
3.1、外泌体蛋白质质谱

首先,我们基于蛋白质质谱对不同蛋白的外泌体分拣能力进行了初步评估。质谱结果显示,丛蛋白A1(PLXNA1)与经典的外泌体富集蛋白(MFGE8、CD81、PTGFRN,以及SDCBP等)类似,其相对丰度在细胞裂解液、初纯外泌体(UC),和高纯外泌体(DGC)之中依次呈现出由低到高的趋势,而与外泌体无关的杂蛋白(CANX,histone)呈现的趋势则刚刚相反。并且该蛋白的在外泌体中相比细胞裂解液中的含量提高的倍数要显著高于几乎所有的经典外泌体富集蛋白,仅次于MFGE8。这一现象也得到了Westernblot的证实。这些结果提示PLXNA1满足我们所提出的第一条标准。





3.2PLXNA1的截短和融合改造并不影响其外泌体分拣能力

按照之前的筛选标准,PLXNA1作为外泌体支架蛋白存在天然的劣势。首先,其N端和C端各有一个具有生物学功能的结构域。其次,该蛋白的分子量很大约为211kDa。所以全长的PLXNA1并不适合作为外泌体支架蛋白。于是我们开发了一种基于Westernblot和纳米流式的方法,并对PLXNA1的截短体进行了评价结果显示该蛋白的多个截短体都具有较高的外泌体分拣能力,这表明PLXNA1也同样满足我们提出的第二条筛选标准。


  




3.3、PLXNA1截短体是优秀的外泌体支架蛋白

确定了PLXNA1截短体能够作为外泌体支架蛋白使用后,我们将其与已知的I型跨膜支架蛋白(Lamp2b和PTGFRN)进行了头对头的比较。结果显示PLXNA1相比这两个蛋白表现出了明显的载量优势。


不仅如此,PLXNA1因其在胞外端和胞内端都能够融合表达POI,且不影响外泌体分拣能力,因此可以胜任多种工程化改造的用途。例如,可以用于内源mRNA的装载,以及胞外和/或胞内的蛋白展示等。而且,无论展示在胞外还是胞内,都不影响POI自身的生物学活性。这对于工程化外泌体的设计而言提供了极大的便利。

  



3.4、基于ALFAtag/NbALFA的通用外泌体

在本研究的最后,我们基于ALFAtag/NbALFA系统构建了一个通用的工程化外泌体。在这种通用的工程化外泌体的表面,我们将NbALFA纳米抗体融合表达在PLXNA1的N端。经过体外孵育,带有ALFAtag标签的重组蛋白能够与之结合从而固定在外泌体的表面。这种标记方法不仅具有很高的标记效率,而是能够在多个条件下长时间稳定保存。甚至可以在外泌体表面标记靶向特定抗原的抗体片段,从而实现对抗原表达阳性细胞的靶向递送。



研究意义

本研究对于外泌体工程化改造技术及其应用有着十分重要的意义,其亮点可以简单总结如下:

1.提出了一种全新的支架蛋白筛选标准,极大地拓展了候选支架蛋白的选择范围,为后续的研究提供了新的路径;

2.鉴定了新型的外泌体支架蛋白PLXNA1,该蛋白不仅具有极强的外泌体分拣能力,而且还允许在外泌体的胞外和腔内分别或同时融合表达POI,为外泌体的工程化改造提供了强有力新的选择;

3.发现了一个有助于蛋白分拣到外泌体中的关键基序,对于工程化外泌体的分子设计提供新的参考;

4.开发了一种基于ALFAtag/NbALFA的通用外泌体,有望成为工程化外泌体载体或药物开发的重要工具。


参考文献:

[1]Hang Zhao, Zhi Li., et al. (2024). PlexinA1 (PLXNA1) as a novel scaffold protein for the engineering of extracellular vesicles. J Extracell Vesicles, 13:e70012.

[2]Chen, C.C., Liu, L., Ma, F., Wong, C.W., Guo, X.E., Chacko, J.V., Farhoodi, H.P., Zhang, S.X., Zimak, J., Segaliny, A., et al. (2016). Elucidation of Exosome Migration across the Blood-Brain Barrier Model In Vitro. Cell Mol Bioeng 9, 509-529.

[3]Chevillet, J.R., Kang, Q., Ruf, I.K., Briggs, H.A., Vojtech, L.N., Hughes, S.M., Cheng, H.H., Arroyo, J.D., Meredith, E.K., Gallichotte, E.N., et al. (2014). Quantitative and stoichiometric analysis of the microRNA content of exosomes. Proc Natl Acad Sci U S A 111, 14888-14893.

[4]Choi, H., Yim, H., Park, C., Ahn, S.H., Ahn, Y., Lee, A., Yang, H., and Choi, C. (2022). Targeted Delivery of Exosomes Armed with Anti-Cancer Therapeutics. Membranes (Basel) 12.

[5]Gehrmann, U., Naslund, T.I., Hiltbrunner, S., Larssen, P., and Gabrielsson, S. (2014). Harnessing the exosome-induced immune response for cancer immunotherapy. Semin Cancer Biol 28, 58-67.

[6]Hoshino, A., Costa-Silva, B., Shen, T.L., Rodrigues, G., Hashimoto, A., Tesic Mark, M., Molina, H., Kohsaka, S., Di Giannatale, A., Ceder, S., et al. (2015). Tumour exosome integrins determine organotropic metastasis. Nature 527, 329-335.

[7]Imai, T., Takahashi, Y., Nishikawa, M., Kato, K., Morishita, M., Yamashita, T., Matsumoto, A., Charoenviriyakul, C., and Takakura, Y. (2015). Macrophage-dependent clearance of systemically administered B16BL6-derived exosomes from the blood circulation in mice. J Extracell Vesicles 4, 26238.

[8]Morishita, M., Takahashi, Y., Nishikawa, M., Sano, K., Kato, K., Yamashita, T., Imai, T., Saji, H., and Takakura, Y. (2015). Quantitative analysis of tissue distribution of the B16BL6-derived exosomes using a streptavidin-lactadherin fusion protein and iodine-125-labeled biotin derivative after intravenous injection in mice. J Pharm Sci 104, 705-713.

[9]Parada, N., Romero-Trujillo, A., Georges, N., and Alcayaga-Miranda, F. (2021). Camouflage strategies for therapeutic exosomes evasion from phagocytosis. J Adv Res31, 61-74.

[10]Tian, Y., Ma, L., Gong, M., Su, G., Zhu, S., Zhang, W., Wang, S., Li, Z., Chen, C., Li, L., et al.(2018). Protein Profiling and Sizing of Extracellular Vesicles from Colorectal Cancer Patients via Flow Cytometry. ACS Nano 12, 671-680.

[11]Wei, Z., Batagov, A.O., Schinelli, S., Wang, J., Wang, Y., El Fatimy, R., Rabinovsky, R., Balaj, L., Chen, C.C., Hochberg, F., et al.(2017). Coding and noncoding landscape of extracellular RNA released by human glioma stem cells. Nat Commun 8, 1145.

[12]Wiklander, O.P., Nordin, J.Z., O'Loughlin, A., Gustafsson, Y., Corso, G., Mager, I., Vader, P., Lee, Y., Sork, H., Seow, Y., et al. (2015). Extracellular vesicle in vivo biodistribution is determined by cell source, route of administration and targeting. J Extracell Vesicles4, 26316.

[13]Yang, T., Martin, P., Fogarty, B., Brown, A., Schurman, K., Phipps, R., Yin, V.P., Lockman, P., and Bai, S. (2015). Exosome delivered anticancer drugs across the blood-brain barrier for brain cancer therapy in Danio rerio. Pharm Res 32, 2003-2014.

[14]Zheng, W., Radler, J., Sork, H., Niu, Z., Roudi, S., Bost, J.P., Gorgens, A., Zhao, Y., Mamand, D.R., Liang, X., et al. (2023). Identification of scaffold proteins for improved endogenous engineering of extracellular vesicles. Nat Commun 14, 4734.

[15]Zhu, X., Badawi, M., Pomeroy, S., Sutaria, D.S., Xie, Z., Baek, A., Jiang, J., Elgamal, O.A., Mo, X., Perle, K., et al. (2017). Comprehensive toxicity and immunogenicity studies reveal minimal effects in mice following sustained dosing of extracellular vesicles derived from HEK293T cells. J Extracell Vesicles 6, 1324730.




北京恩泽康泰生物科技有限公司成立于 2017 年,坐落于被誉为“中国药谷”的北京大兴生物医药产业基地,是致力于外泌体技术开发与临床转化的创新型高科技公司。恩泽康泰将十余年的外泌体基础研究与分子生物学、细胞生物学及生物信息学相结合,建立了具有自主知识产权的三大外泌体研究与应用平台:外泌体组学平台 Exoomics®—面对研究型医院及科研机构提供外泌体产品 / 试剂盒及外泌体科学研究整体解决方案;工程化外泌体平台 Echosome®—面对生物医药企业提供工程化外泌体载体设计开发、药物装载、靶向改造等 CRO服务;外泌体 CMC 平台 EchoPharm®—面对生物医药企业提供工程化外泌体的CDMO服务及原料生产。 
公司成立以来累计获得多轮数亿元融资,现已建成超 3000 平米的外泌体 GMP 生产车间,并与国内外上千家医院、科研院校及生物企业建立合作,合作发表论文200+篇,处理不同类型的样本4万+例,申报国内外发明专利30+件,获有“国家级专精特新小巨人企业”、“博士后科研工作站”、“国家高新技术企业”、“中关村金种子企业”、北京市知识产权试点单位”等荣誉。公司致力于通过提供系统的外泌体研究与应用解决方案,赋能临床科研,加速产业转化,并通过持续的创新和严格的质量要求,让外泌体科技推动医学发展,造福美好生活!




如果对产品感兴趣或想开展相关研究,请联系我们 联系我们
产品咨询
  • 姓  名:
  • 单  位:
  • 手 机 号:
  • 咨询内容:

技术支持:service@echobiotech.com;市场合作:marketing@echobiotech.com

北京市大兴区宝参南街华润生命科学园1号楼108

010-69739599
分享:
版权所有:恩泽康泰 京ICP备19033722号-1